2gw!中广核兴安盟风电扶贫项目87台风机吊装招标!-凯发平台

2gw!中广核兴安盟风电扶贫项目87台风机吊装招标!

2022-02-10 11:26:31 sunmedia 2574


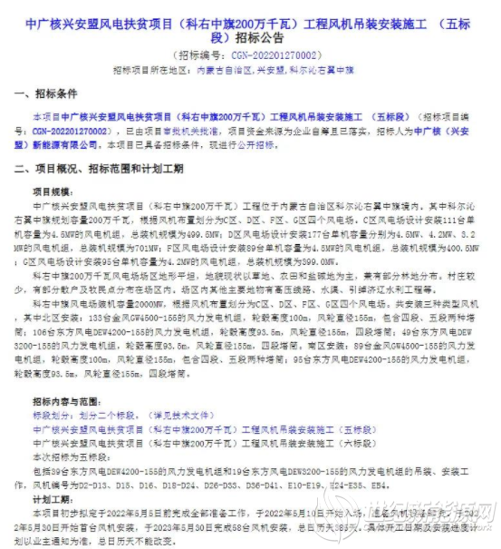
近日,中广核兴安盟风电扶贫项目(科右中旗200万千瓦)工程风机吊装安装施工 (五&六标段)招标。
公告显示,五标段:包括39台东方风电dew4200-155的风力发电机组和19台东方风电dew3200-155的风力发电机组的吊装、安装工作。
六标段:包括南区29台金风gw4500-155的风电机组。详情如下: 

来源:中广核  

商媒在线
免责声明:商媒在线所提供的信息及图片除原创外,有部分资讯和图片从网络等媒体收集而来,凯发平台的版权归原作者及媒体网站所有,商媒在线力求保存原有的凯发平台的版权信息并尽可能注明来源;部分因为操作上的原因可能已将原有信息丢失,敬请原作者谅解,如果您对商媒在线所载文章及图片凯发平台的版权的归属存有异议,请立即通知商媒在线,商媒在线将立即予以删除,同时向您表示歉意!

最新资讯





















网站地图